Salut à tous !
@Jean-Pierre.G : Merci pour le recadrage et le déplacement du sujet, c’est effectivement bien plus à sa place ici. Désolé pour le côté un peu « rentre-dedans » du titre initial. Pour rebondir sur le terme « publicité », je comprends tout à fait ta réaction face à la forme. Mais sur le fond, l’intention n’est pas du tout commerciale : il s’agit strictement de proposer un modèle de comptabilité appliquée aux communs.
@chrisaiki : Tu as tout à fait raison sur le plan sémantique et juridique. J’utilise le terme « AMAP » comme une analogie pour faire comprendre le concept de « circuit court » et de pré-financement de l’outil de production par ceux qui l’utilisent. Dans les faits, c’est effectivement une coopérative de services informatiques, gérée de manière transparente via la fondation Open Collective Europe (qui agit comme une interface légale qui se rapproche de la philosophie DAO).
@hypericum : Totalement en phase avec toi ! Le collectif CHATONS, Framasoft ou Riseup sont nos modèles et nos alliés du Libre. Le projet Astroport/G1FabLab ne cherche pas à les remplacer, mais propose une couche d’interconnexion et un modèle de financement spécifiques à l’écosystème Ğ1. D’ailleurs, Astroport permet concrètement de relier des serveurs (comme ceux des CHATONS) dans une toile de confiance SSH, au sein d’un essaim de stockage IPFS privé, avec une couche de signalisation NOSTR.
Comment ça marche concrètement ?
Le problème que nous essayons de résoudre est le suivant : comment financer nos infrastructures physiques (serveurs, électricité) sans dénaturer le Dividende Universel ?
C’est là qu’intervient le ẐEN. C’est un simple outil de compte. Il sert à mesurer et comptabiliser ce que chacun apporte concrètement comme valeur au collectif (matériel, euros, code sous licence Libre/AGPL, temps humain).
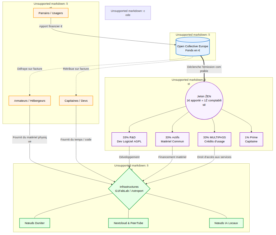
Voici le schéma des flux pour comprendre comment la valeur est captée dans l’économie classique pour venir enrichir l’écosystème Ğ1 :

L’explication en 5 étapes :
- L’entrée de la valeur : Des membres (Parrains/Usagers) apportent des euros via Open Collective (une fondation transparente, sans actionnaires). En parallèle, des Armateurs apportent du matériel physique, et des Capitaines apportent du temps.
- La transformation comptable : Les euros ne créent pas de profit. Ils déclenchent la création d’une unité comptable interne stricte (le ẐEN). 1€ reçu = 1Ẑ comptabilisé sur la blockchain Ğ1.
- La règle de répartition (3x1/3) : Cette valeur est mathématiquement divisée. Un tiers retourne à l’usager en droits d’accès (MULTIPASS), un tiers finance la création de code Libre (AGPL), et un tiers finance le matériel physique (les serveurs).
- La création des Communs : Cette comptabilité permet de déployer des infrastructures réelles (Serveurs Duniter, Nextcloud, IA locale) au service exclusif de la communauté.
- Le retour à l’équilibre : Open Collective utilise les fonds en euros pour défrayer (sur facture légale) l’Armateur qui héberge la machine et le Capitaine qui assure la maintenance et l’évolution du code.
Résultat : Nous extrayons de la valeur de l’économie euro classique pour venir financer, sanctuariser et pérenniser toute la chaîne de valeur matérielle qui s’agrège autour de la Ğ1. Et ce, de manière 100% transparente, en circuit fermé, et sans modifier la masse monétaire du Dividende Universel !
Du concept à la pratique : les chantiers en cours
Pour vous prouver que ce n’est pas qu’un beau schéma théorique, voici ce qui se passe sous le capot en ce moment même. C’est un gros boulot, mais les briques logicielles s’assemblent pour rendre cette « AMAP » transparente et facile d’accès pour tous :
-
Automatisation de la caisse (OpenCollective ↔ Duniter v2) :
Je termine actuellement le portage du code au format Duniter v2, et surtout le connecteur oc2uplanet.sh. Jusqu’à présent, l’émission des ẐEN correspondant à une contribution OpenCollective était manuelle (ce qui rendait la tâche du Capitaine sujette à d’éventuelles « mauvaises manips »). Ce script va automatiser l’émission stricte des ẐEN dès l’apport en euros.
Le code :OC2UPlanet/oc2uplanet.sh
-
L’interface sociale (Fork de Coracle) :
Pour que l’essaim Astroport soit utilisable par le grand public, j’ai forké le client NOSTR Coracle. Il est désormais multilingue et j’y ai intégré le partage N² (Blog + Audio + Video). Il me reste principalement à nettoyer l’interface des éléments relatifs à « bitcoin » (Lightning, etc.) pour le dédier à 100% à notre écosystème de confiance.
Le code :Coracle branch ‹ zen ›
-
Le portefeuille de l’AMAP (Ginkgo
Ẑinkgo) :
Pour que l’expérience utilisateur reste familière aux membres de la Ğ1, j’ai commencé à « hacker » le portefeuille Ginkgo en Ẑinkgo. L’objectif est de pouvoir s’échanger facilement des ẐEN (les crédits d’usage) entre nos comptes MULTIPASS, directement depuis le smartphone.
Le code : Ginkgo branch ‹ zen ›
Bref, l’idée est de relier le monde des CHATONS, la résilience d’IPFS/NOSTR, et la Toile de Confiance Ğ1 dans un seul et même circuit économique viable.
Tous les coups de main (code, tests, retours critiques) sont évidemment les bienvenus pour bâtir ça ensemble ! Qui est curieux d’essayer ?