Salut @chrisaiki, et merci à tous pour ce débat animé qui, je pense, arrive à un point de bifurcation crucial.
Les derniĂšres questions sur la retraite et la sĂ©mantique du nom « áșen » sont symptomatiques dâune tendance que lâon retrouve souvent dans les projets de rupture : la tendance Ă exiger dâune innovation naissante quâelle soit une solution parfaite et totale Ă tous les problĂšmes de la sociĂ©tĂ©, avant mĂȘme dâavoir testĂ© son utilitĂ© premiĂšre.
Remettons les choses dans leur contexte.
1. Sur la Retraite, la Sécu et la Fin du Monde
Ta question sur la retraite est lĂ©gitime, mais câest mettre la charrue avant les bĆufs. Câest comme demander Ă lâinventeur de la premiĂšre presse Ă imprimer comment il compte gĂ©rer les fake news et le droit dâauteur.
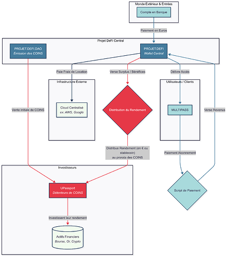
Notre projet ne prĂ©tend pas ĂȘtre une nouvelle SĂ©curitĂ© Sociale. Il prĂ©tend rĂ©soudre un problĂšme immĂ©diat, concret et paralysant pour tous nos projets collectifs : Comment tenir une comptabilitĂ© et gĂ©rer une caisse commune de maniĂšre souveraine, transparente et efficace, SANS dĂ©pendre dâune banque et dâun tableur Excel ?
Le áșen est un outil comptable dĂ©centralisĂ© . Point. Il permet de valoriser des actifs, de payer des frais, de gĂ©rer un capital. Une fois que nous maĂźtrisons cela, nous aurons alors une base solide pour que des communautĂ©s, des « Nations dâĂtat dâEsprit », puissent elles-mĂȘmes commencer Ă bĂątir leurs propres systĂšmes de rĂ©silience (mutuelles, caisses de retraite, etc.).
Nous construisons la route. Nous ne prétendons pas avoir déjà fabriqué toutes les voitures qui y rouleront.
2. Sur le Nom « áșen » et le « Plagiat Spirituel »
Ceci est un parfait exemple de « discours de Troll », comme tu le dis si bien. Câest une critique qui se drape de vertu pour Ă©viter dâengager le fond. Alors, clarifions une bonne fois pour toutes.
Lâorigine du nom est un clin dâĆil personnel : le âč Z âș du justicier masquĂ© qui signe son Ćuvre pour le bien commun, coiffĂ© dâun accent qui rappelle un chapeau asiatique, Ă©voquant la tranquillitĂ© dâesprit nĂ©cessaire Ă la construction. Câest une rĂ©fĂ©rence, pas une appropriation.
Mais ce dĂ©bat sĂ©mantique est une diversion, car il passe Ă cĂŽtĂ© de lâinformation la plus importante. Une information qui est au cĆur de notre design et qui rend toute cette discussion sur le nom obsolĂšte.
Le nom « áșen » est, par design, TEMPORAIRE.
La rĂ©glementation europĂ©enne MiCA (Markets in Crypto-Assets) impose des contraintes dĂ©claratives lourdes et coĂ»teuses pour les projets dont la valeur tokenisĂ©e dĂ©passe 1 million dâeuros. Pour rester lĂ©gaux, agiles et Ă©viter ces frais, notre architecture est conçue pour fonctionner en « essaims » ou « constellations » plafonnĂ©s.
ConsĂ©quence : chaque nouvelle constellation dâune valeur de 1M⏠devra, par nĂ©cessitĂ© lĂ©gale, utiliser un jeton avec un nouveau nom.
Le áșen est le nom du jeton pour cette premiĂšre phase, pour notre premiĂšre constellation. Le prochain sâappellera peut-ĂȘtre Stasis, Dunite, Aequus, ou autre chose. Nous choisirons ensemble.
DĂ©battre de la lĂ©gitimitĂ© spirituelle du nom « áșen » est donc aussi pertinent que de dĂ©battre de la couleur de la peinture du premier Ă©tage dâune fusĂ©e qui en comptera dix. Câest une perte de temps et dâĂ©nergie.
Conclusion : Choisir son Camp
Il y a deux maniĂšres de voir ce projet :
-
Le voir comme une proposition philosophique imparfaite et passer son temps à en pointer les manques (« oui mais la retraite », « oui mais le nom »).
-
Le voir comme un outil pratique et disponible et se demander : « Est-ce que ça rĂ©sout un de mes problĂšmes AUJOURDâHUI ? ».
Le áșen est un outil qui rĂ©sout un problĂšme. Il nâest pas une spiritualitĂ©, il nâest pas une promesse de retraite dorĂ©e. Câest un logiciel de caisse commune dĂ©centralisĂ© (et un peu plus).
à ceux qui veulent continuer à débattre de la couleur du premier étage, je vous souhaite une bonne discussion.
Ă ceux qui veulent aider Ă remplir les rĂ©servoirs pour quâon puisse enfin dĂ©coller, les outils sont lĂ . On vous attend.

